
Sie behandeln Patienten mit CF und möchten sich am Deutschen Mukoviszidose-Register beteiligen oder haben Fragen zur Dokumentation im Onlineregistertool MUKOweb? Informationen zur Teilnahme, Einschlusskriterien, Variablendefinitionen, Datenschutz und Unterstützung bei der Dokumentation finden Sie auf dieser Seite.
Grundvoraussetzung für die Teilnahme am Register ist ein Ambulanzvertrag, der zwischen dem Registerbetreiber und den meldenden Stellen geschlossen wird. Bitte sprechen Sie uns an, wenn Sie sich als CF-Einrichtung am Deutschen Mukoviszidose-Register beteiligen möchten.
E-Mail: register(at)muko.info
Sie dokumentieren bereits Daten in das Deutsche Mukoviszidose-Register und benötigen Hilfe bei der Eingabe, eine MUKOweb-Schulung oder einen neuen Nutzerzugang? Sprechen Sie unseren Service-Desk zu den gängigen Geschäftszeiten an:

MUKOweb Support, Datenmanagement & Statistik
Universitätsmedizin der Johannes Gutenberg-Universität Mainz
Interdisziplinäres Zentrum Klinische Studien (IZKS)
Tel.: +49 (0)6131 17-9906
E-Mail: Muko.web(at)izks-mainz.de
Mit MUKOweb verfügt das Deutsche Mukoviszidose-Register über ein modernes Onlineregistertool, dass neben der Dokumentation auch einen visuellen Einblick in die Daten Ihrer Patienten und Ambulanz ermöglicht.
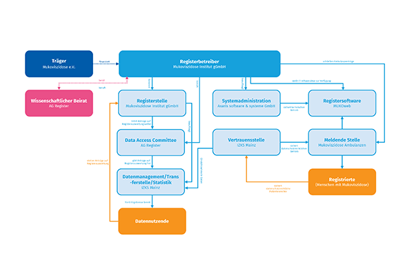
Das Deutsche Mukoviszidose-Register verfügt über ein umfangreiches Regelwerk, um den Registerbetrieb im Sinne der Patienten und der Ziele des Registers sicherzustellen. Hierbei hat der Schutz der Daten Ihrer Patienten für uns die höchste Priorität. Im Mukoviszidose-Register sind alle organisatorischen und technischen Maßnahmen darauf ausgelegt, die Daten vor Missbrauch zu schützen. Die im Einsatz befindlichen Komponenten entsprechen dem aktuellen Stand der Technik und erfüllen die entsprechenden gesetzlichen Anforderungen an Datenschutz und Datensicherheit.
Die Mukoviszidose Institut gGmbH (gemeinnützige Gesellschaft für Forschung und Therapieentwicklung mbH – MI) wurde durch den Mukoviszidose e.V. mit der Planung und Koordination des Deutschen Mukoviszidose-Registers beauftragt. Sie tritt gegenüber den beteiligten Mukoviszidose- Einrichtungen, den Patienten und den unterbeauftragten Dienstleistern als verantwortliche Stelle (Registerbetreiber) auf. Als verantwortliche Stelle wird im Sinne des Art. 4 Datenschutzgrundverordnung (DSGVO) die Stelle bezeichnet, die allein oder gemeinsam mit anderen über die Zwecke und Mittel der Verarbeitung von personenbezogenen Daten entscheidet.
Das Mukoviszidose Institut ist eine gemeinnützige 100%ige Tochtergesellschaft des Mukoviszidose e.V. Sie erbringt professionell Dienstleistungen im Bereich der Forschung und des Qualitätsmanagements, um neue Therapieansätze zu ermöglichen und die bestehende Therapie zu optimieren mit dem Ziel, die Lebenszeit und die Lebensqualität von Patientinnen und Patienten mit Mukoviszidose zu verbessern.
Die Einhaltung des Datenschutzes wird durch unabhängige, vom Mukoviszidose Institut beauftragte Dienstleister/Auftragsverarbeiter sichergestellt. Zwischen dem Mukoviszidose Institut und den am Mukoviszidose-Register beteiligten Dienstleistern bestehen Verträge zur Auftragsdatenverarbeitung. Die Dienstleister sind vertraglich zur Einhaltung der Grundsätze für die Verarbeitung personenbezogener Daten (Art. 5 DSGVO) verpflichtet.
Durch die Mitarbeiter des Mukoviszidose Instituts können keine identifizierenden Daten (IDAT) eingesehen werden.

Prof. Dr. Lutz Nährlich
Medizinische Leitung dt. Mukoviszidose-Register
Justus-Liebig-Universität Gießen
Tel.: +49 (0)641 985 56770
E-Mail: lutz.naehrlich(at)paediat.med.uni-giessen.de

Manuel Burkhart
Projektleiter Deutsches Mukoviszidose-Register
Tel.: +49 (0)228 98780-46
E-Mail: MBurkhart(at)muko.info