Sie behandeln Patienten mit Mukoviszidose und beteiligen sich bereits am Deutschen Mukoviszidose-Register? Oder möchte sich Ihre CF-Einrichtung am Register beteiligen? Wir haben alle Informationen zum Deutschen Mukoviszidose-Register für medizinisches Fachpersonal auf diesen Seiten zusammengestellt.

Die im Deutschen Mukoviszidose-Register erhobenen Daten werden nicht nur in der klinischen Arbeit und zur Qualitätsentwicklung in den am Register beteiligten CF-Einrichtungen genutzt. Sie dienen auch als Quelle für regelmäßige Auswertungen, wie den jährlich erscheinenden medizinischen Berichtsband und Informationen für Betroffene und Angehörige sowie für CF-spezifische Fachpublikationen und Post-authorisation safety studies (PASS) und Post-authorisation efficacy studies (PAES).

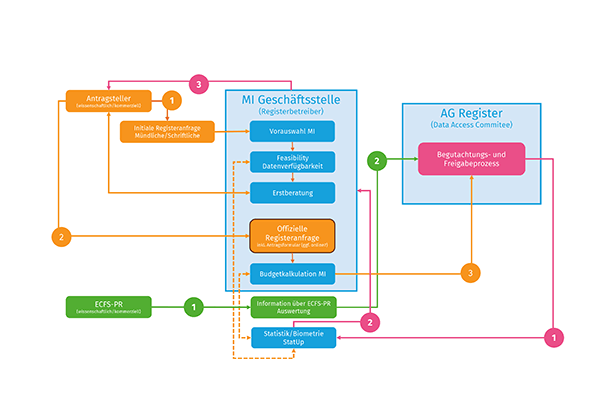
Das Deutsche Mukoviszidose-Register bietet aufgrund seiner seit 1995 bestehenden kontinuierlichen Datensammlung eine wertvolle Quelle an Informationen zur Epidemiologie und Versorgung von Patienten mit Mukoviszidose in Deutschland. CF-Einrichtungen, aber auch externe Wissenschaftler und Firmen haben die Möglichkeit, Anträge zur Beantwortung von Forschungsfragen an das Register zu stellen.

Sie behandeln Patienten mit CF und möchten sich am Deutschen Mukoviszidose-Register beteiligen oder haben Fragen zur Dokumentation im Onlineregistertool MUKOweb? Informationen zur Teilnahme, Einschlusskriterien, Variablendefinitionen, Datenschutz und Unterstützung bei der Dokumentation finden Sie auf dieser Seite.
Mehr zum Thema Teilnahme am Deutschen Mukoviszidose-Register

Prof. Dr. Lutz Nährlich
Medizinische Leitung dt. Mukoviszidose-Register
Justus-Liebig-Universität Gießen
Tel.: +49 (0)641 985 56770
E-Mail: lutz.naehrlich(at)paediat.med.uni-giessen.de

Manuel Burkhart
Projektleiter Deutsches Mukoviszidose-Register
Tel.: +49 (0)228 98780-46
E-Mail: MBurkhart(at)muko.info
Bitte sprechen Sie uns an, wenn Sie als CF-Einrichtung am Deutschen Mukoviszidose-Register teilnehmen möchten.

MUKOweb Support, Datenmanagement & Statistik
Universitätsmedizin der Johannes Gutenberg-Universität Mainz
Interdisziplinäres Zentrum Klinische Studien (IZKS)
Tel.: +49 (0)6131 17-9906
E-Mail: Muko.web(at)izks-mainz.de